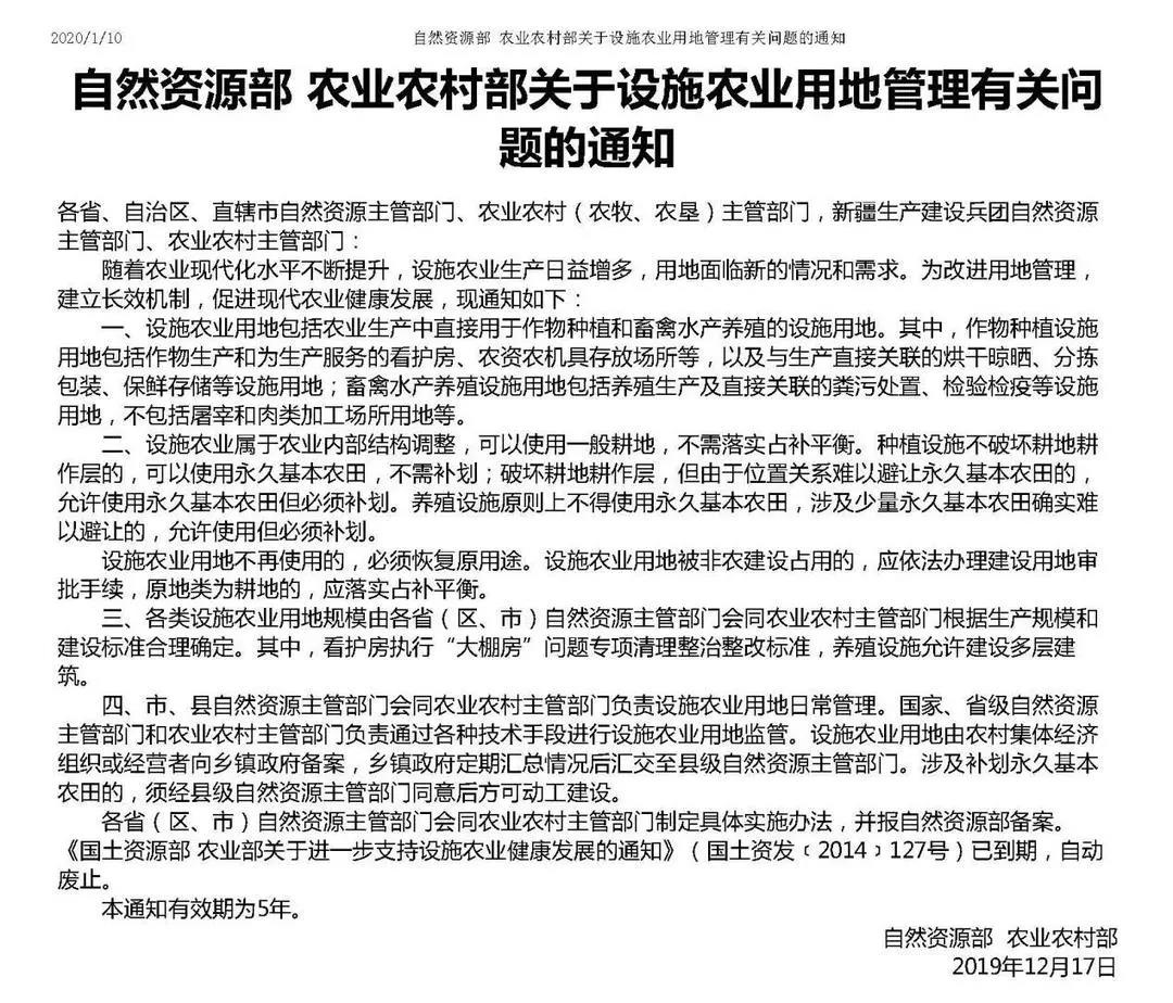
为了更好地满足设施农业多样化用地需要,天然资源部会同农业村落部结合印发《关于设施农业用地治理有关问题的通知》(以下简称《通知》)。

原有的政策治理文件已过有效期限,因而在原有的设施农用地治理法子基础上,不休改进治理以适应发展必要,持续支持设施农业的发展。新政策在多个方面进行了改进,明确了设施农用地政策的界限,提出设施农用地治理的准则要求,加强了对设施农用地政策治理的军错,同时有利于进一措施动各地发展设施农业的积极性,引发设施农业内部潜力,推进现代农业出格是设施农业健全有序发展。

近年来,国度激励大力发展设施农业,并对设施农业的提供了巨大的政策支持,发展设施农业,对于保险农产品有效供给,推进农业发展、农业增收,加强农业综合出产能力拥有极度沉要的意思。《通知》提出,设施农业属于农业内部结构调整,因而能够有前提的使用永远根基农田,但必须明确四点要求,首先是种植设施且不粉碎耕地耕作层,能力使用根基农田不需补划;其次是种植设施粉碎耕作层,允许使用根基农田但必须补划;再次是养殖设施准则上不得使用根基农田;最后,养殖设施允许少量占用根基农田,但必须补划。

新的设施农用地政策对原有设施农业用地治理方式、耕地使用以及用地法式等方面进行了进一步的改进。凸起表此刻以下几个方面:
一、将设施农业用地纳入农业内部结构调整领域
思考到设施农用地与通常建设用地有较大的差距,它是凭据农业特点和发展必要而对农用地进行建设的,占有从事农产品出产的特点。因而,新的农业设施用地政谋划定,设施农业能够使用通常耕地,不需解决建设用地审批手续,不需落实耕地占补平衡。
二、对使用永远根基农田作出划定
对于作物种植中一些设施建设粉碎耕地耕作层又难以避让永远根基农田的,养殖设施中的确难以避让少量永远根基农田的,经过核准在补划一致数量和质量永远根基农田的前提下,允许使用永远根基农田,同时也必须确保永远根基农田数量不削减。
三、用地规模尝试差距化政策
凭据现实需要,思考到全国各地各类设施农业用地差距较大,因而国度取缔了对各类设施农业用地规模做出统一划定,交由各省凭据出产规模和建设尺度合理确定。合理确定设施用地规模,体现了各地因地造宜、差距化政策的要求,同时也满足调研期间部门地域提出关于这方面的意愿。此表,为坚韧“大棚房”问题专项算帐整治成就,仍持续执杏装大棚房」佧治整改尺度。
四、简化用地获得方式
新设施农业用地政策明确不占用永远根基农田的设施农用地不必要审批,由设施农业经营者与村落集体经济组织就用地事宜协商一致后可发展建设,村落集体经济组织或经营者向乡镇当局登记即可。对于涉及使用永远根基农田的,须经县级主管部门赞成后方可动工建设,始终对峙严格的永远根基农田;ぴ於。
五、允许养殖设施建设多层构筑
随着技术的进取与规;,近年来一些处所出现建设多层构筑从事养殖出产的情况,从节约资源、集约经营启程,《通知》明确养殖设施允许建设多层构筑。但各地在执行中,建多层养殖设施肯定要把稳切合有关规划、建设安全和生物防疫等方面要求。天然资源部耕地;ぜ喽剿舅境ち趺魉砂凳,新政将对生猪养殖用地提供更有力保险。
近年来,设施农业新技术、新设备不休涌现,耕种收等环节的新型农机设备利用,水肥一体化等新型栽培技术利用,物联网等信息化伎俩利用都必要相应的设施农业用地支持。《通知》的印发执行为设施农业发展提供了有力支持,有利于加快推动新技术、新设备的推广利用,推进产业转型升级,提升设施农业产业整体竞争力。