本文内容转载自微信公家号“天然资源部”
天然资源部关于印发《河山空间调查、规划、用处管造用地用海分类指南》的通知
天然资发〔2023〕234号
各省、自治区、直辖市天然资源主管部门,新疆出产建设兵团天然资源局,中国地质调查局及部其他直属单元,各派出机构,部机关各司局:
2020年11月,部印发了《河山空间调查、规划、用处管造用地用海分类指南(试行)》(以下简称《分类指南》)。《分类指南》试行三年来,为各级天然资源主管部门统一行使全民所有天然资源资产所有者职责、统一行使所有河山空间用处管造和生态;そǜ粗霸,成立健全统一调查监测和确权登记造度,推动“多规合一”的河山空间规划系统建设并监督执行,全面规范天然资源治理,推进生态文化建设等方面阐扬了沉要积极作用。
凭据《分类指南》试行情况,结合天然资源调查监测、河山空间规划假造及“三区三线”划定、河山空间用处管造、耕地;ぜ喽健⑻烊蛔试纯⒗谩⒂玫赜煤I笈头杉喙艿南质当匾,以及更好满足天然资源精密化治理需要,部决定对《分类指南》予以订正并正式执行,现印发你们,请遵循执行。
天然资源部
2023年11月22日
附件 :
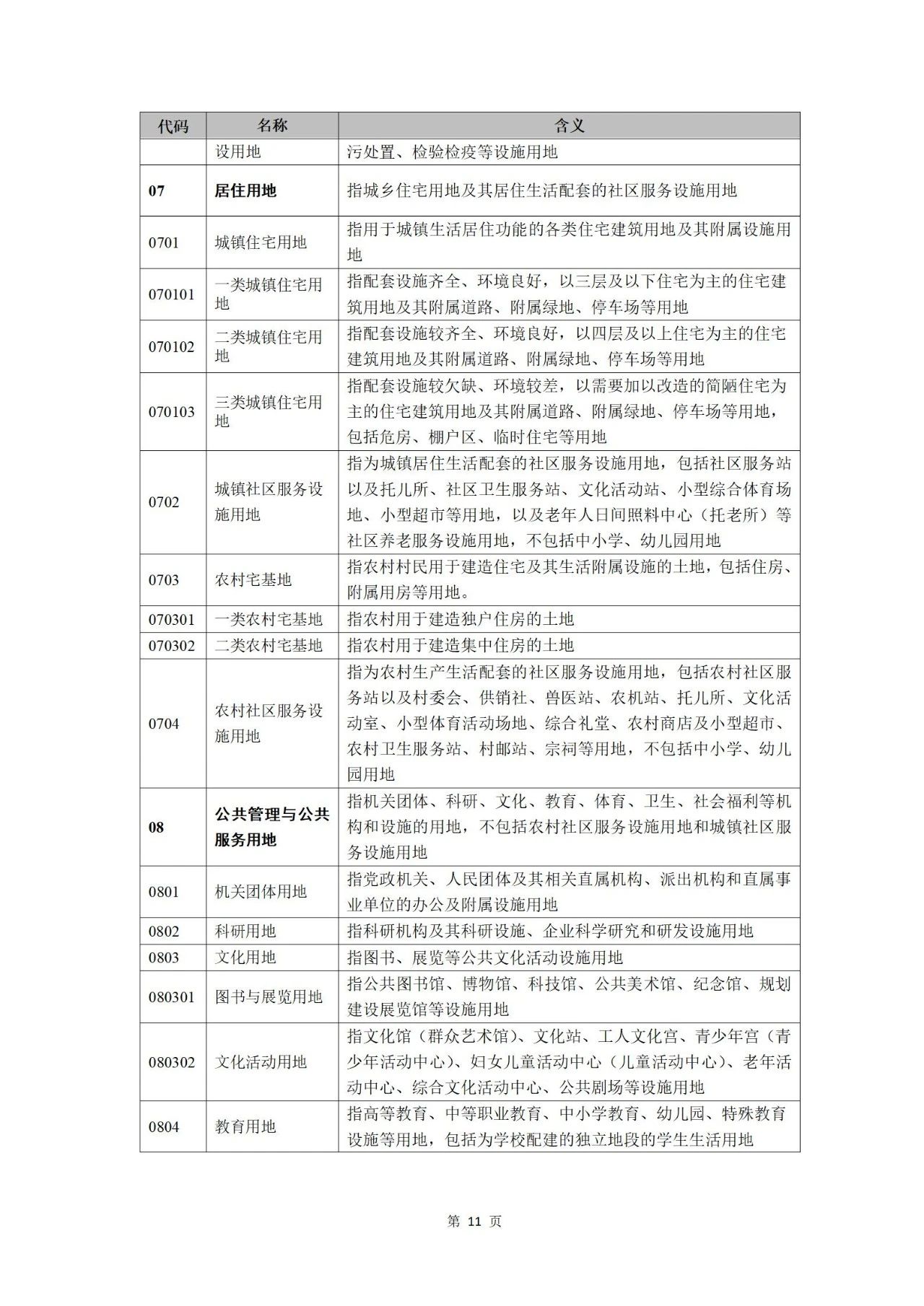
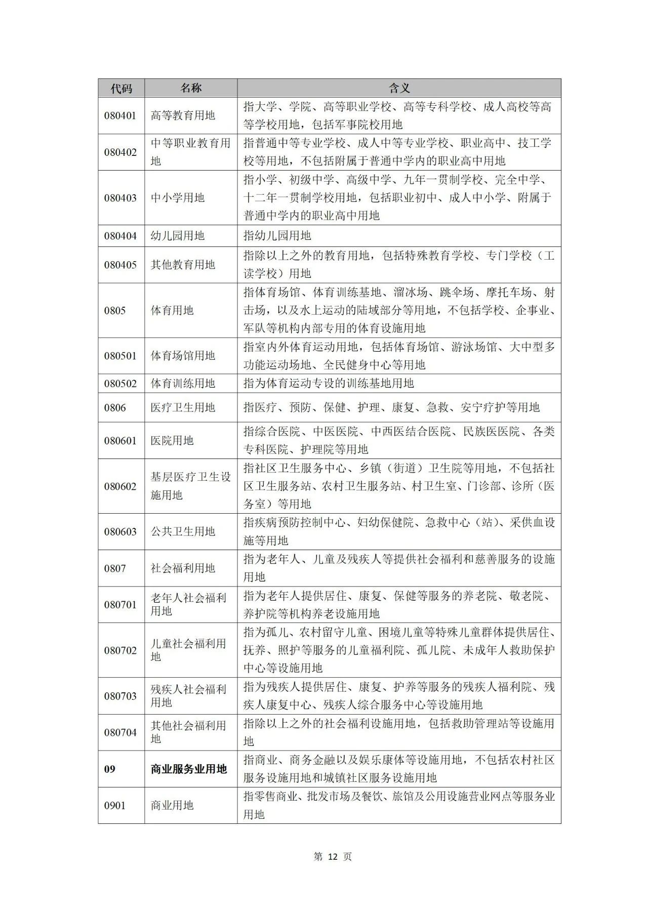
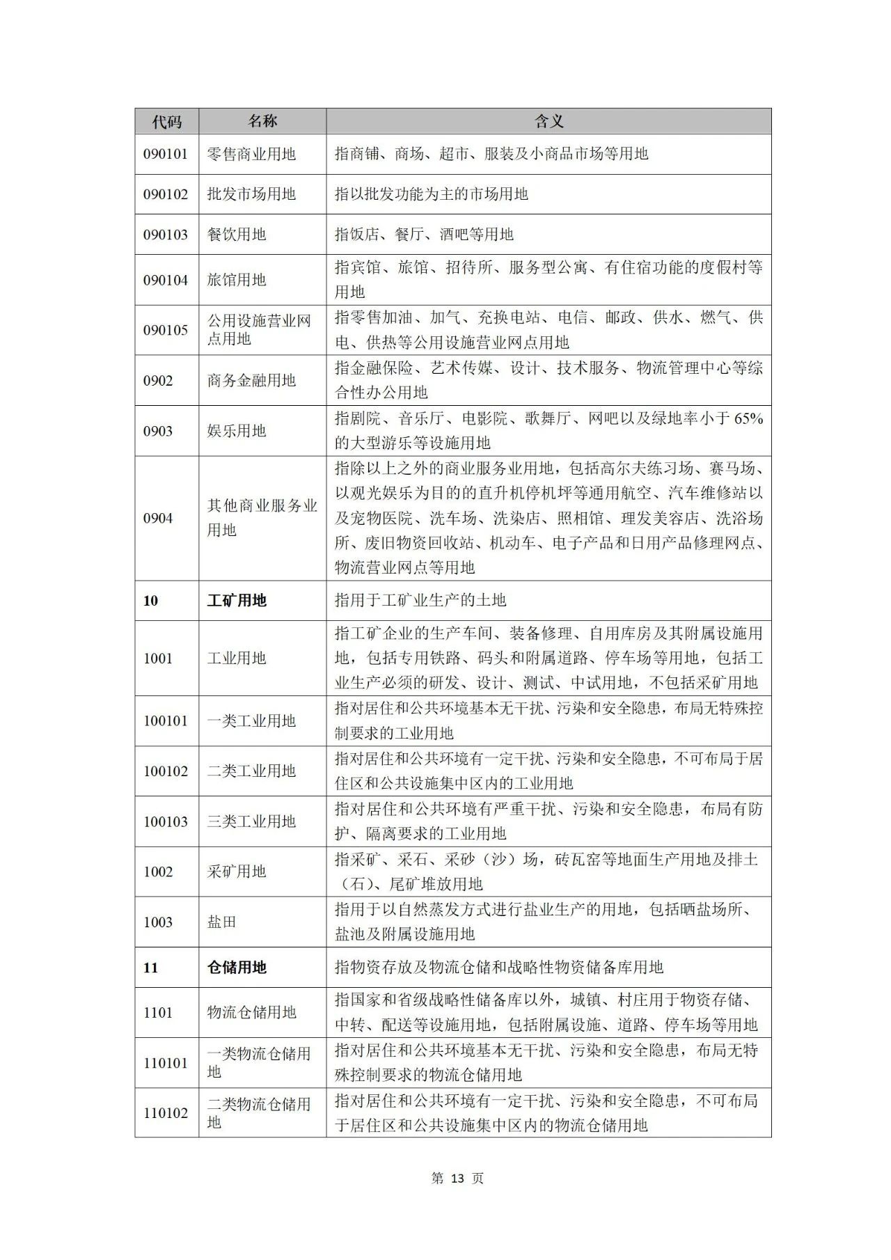
《河山空间调查、规划、用处管造用地用海分类指南》 .doc




























